找回密码
 =注册

手机动态码快速登录

手机号快速注册登录

九江镇37处不可移动文物名单公布!你去过几个?

[复制链接]
发表于 2021-12-21 04:12 PM | 显示全部楼层 |阅读模式
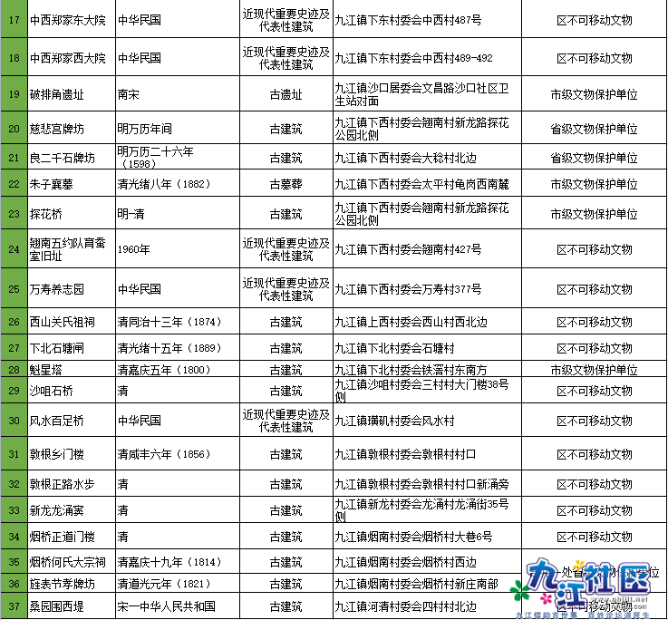
九江起源于宋元之间
是一个具有800多年历史的古商埠
素有“儒林乡”美誉
这里文物门类齐全
目前,全镇有省级文物保护单位6处
市级文物保护单位8处以及区
不可移动文物单位23处有不少文物单位
仍是如今九江人民主要活动场所之一

点击看大图
微信图片_20211221161158.jpg
640.png



来源:九江文化发展中心

以上这些场所,你去过几个?
欢迎评论区留言!





版主:bg7itu,审核:认证管理员,巡查:管理员U










回复 广东

使用道具 举报

您需要登录后才可以回帖 登录 | =注册 手机动态码快速登录

本版积分规则

快速回复 返回顶部 返回列表