找回密码
 =注册

佛山拟新规:违规骑行最高罚1000!

[复制链接]
发表于 2026-3-17 03:30 PM | 显示全部楼层 |阅读模式
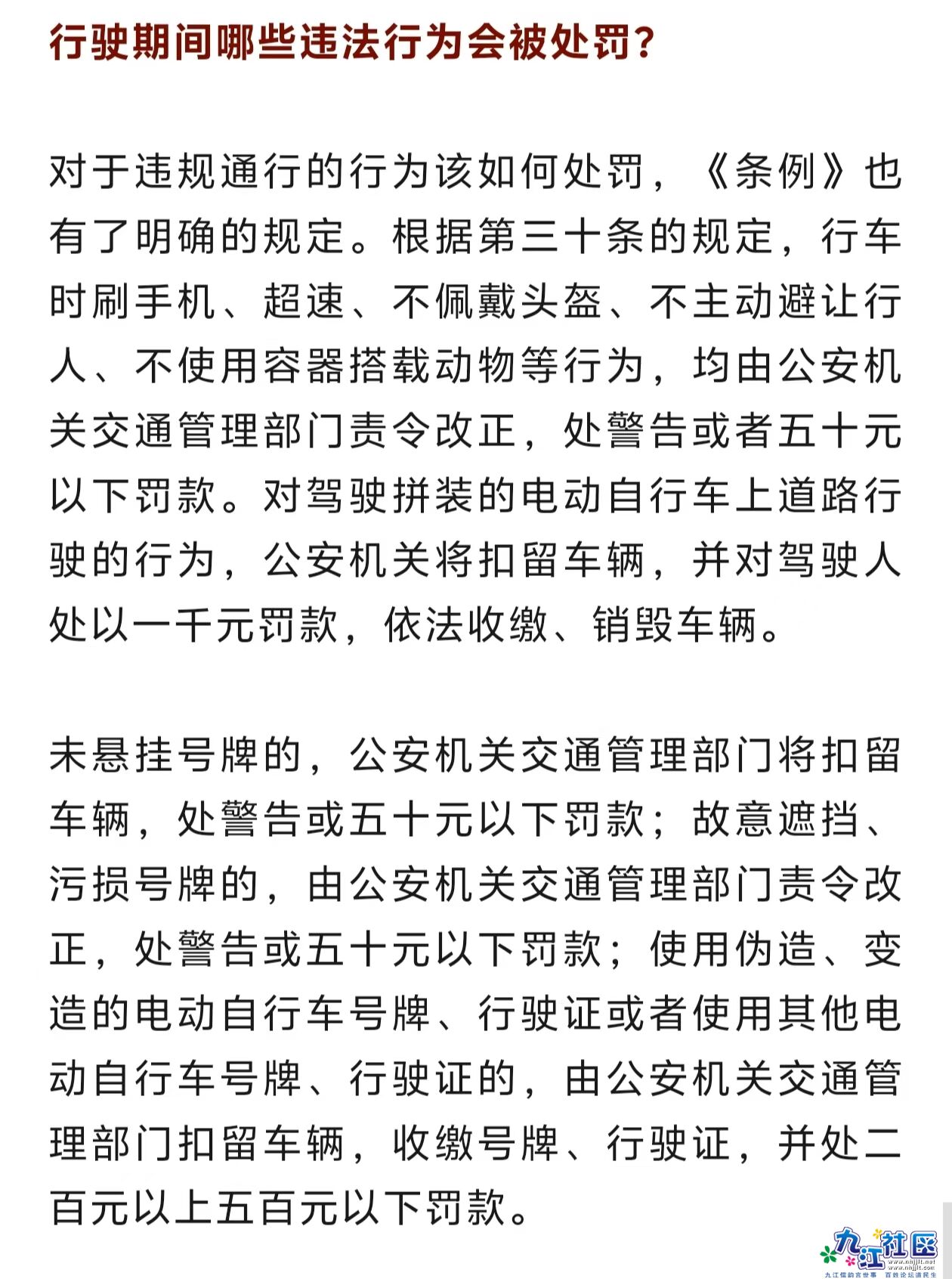
针对全市超281万辆电动自行车,佛山近日公布管理条例征求意见稿,首次明确“总量控制”原则。新规严禁非法改装,最高罚款5万元,违规骑行最高罚1000元,并要求外卖企业优化算法管理。同时明确跨市号牌可在佛山使用,征求意见截止至4月12日。
微信图片_20260317152926_623_4.jpg

微信图片_20260317152926_624_4.jpg

回复 广东佛山

使用道具 举报

您需要登录后才可以回帖 登录 | =注册

本版积分规则

快速回复 返回顶部 返回列表